Abstract
Introduction: N-6-methyladenosine (m 6A) is the most abundant modification in RNA and plays an important biological function in human diseases. YTHDF2 is an important m 6A reading protein, which could specifically bind to m 6A modified RNA and mediate its degradation. Here, we explored the functional significance and regulatory mechanism of YTHDF2 in diffuse large B-cell lymphoma (DLBCL), expecting to propose a novel therapeutic strategy.
Methods: Lymph node biopsies from 80 de novo DLBCL patients and 20 reactive hyperplasia cases were collected with informed consents. The biological function of YTHDF2 was evaluated via constructing YTHDF2 stable knockdown and overexpression models, and CRISPR/Cas9 mediated genomic deletion. RNA-sequencing (RNA-seq) and lipidomic sequencing were conducted to detect the dysregulated RNA in YTHDF2-knockout DLBCL cells. m 6A methylation assays and dual-luciferase reporter assay were performed to explore the functional mechanism of YTHDF2. Xenograft DLBCL mice model was simultaneously established. Animal experiments were performed in accordance with the principles of the Institutional Animal Care.
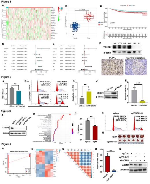
Results: We first evaluated the expression level of YTHDF2 and found the upregulation of YTHDF2 mRNA in DLBCL cells (Fig.1A-B). Survival analysis revealed that high YTHDF2 expression was associated with aggressive disease process (Fig.1C-E). High protein levels of YTHDF2 was validated in a cohort of newly diagnosed DLBCL patients (n=80) and DLBCL cell lines (Fig.1F).
To explore the biological roles of YTHDF2, YTHDF2 knockdown (shYTHDF2) and overexpression models were performed. shYTHDF2 significantly impaired cell proliferation and induced cell cycle arrest (Fig.2A-B). Moreover, shYTHDF2 markedly triggered cell apoptosis and dysregulation of apoptotic proteins (Fig.2C). On the contrary, YTHDF2 overexpression resulted in reduced apoptosis (Fig.2D-E).
To validate the involvement of YTHDF2 in DLBCL pathogenesis, we deleted YTHDF2 by CRISPR/Cas9 genomic-editing system (Fig.3A). Integrated analysis of mRNA expression profiles in sgYTHDF2 DLBCL cells was conducted by RNA-seq. GO analysis revealed that the differentially expressed genes (DEGs) were mainly enriched in cell cycle, RNA degradation and so on (Fig.3B). YTHDF2 deletion inhibited the proliferation and induced cell cycle attest in G2/M phase (Fig.3C-D).
To further investigate the functions of YTHDF2 in vivo, xenograft DLBCL mice model was established. Mice bearing sgYTHDF2 tumors displayed reduced tumor growth and decreased Ki67 expression (Fig.3E).
We next validated the functional mechanisms of YTHDF2 in DLBCL. KEGG pathway analysis revealed that the DEGs were mainly enriched in ceramide metabolic process, sphingolipid metabolic process, and sphingolipid signaling pathway. Given that the central effect of ceramide in the sphingolipid pathway, lipidomic sequencing was then performed. Partial Least Squares Method-Discriminant Analysis (PLS-DA) model revealed the valuable differences in lipid metabolite expression (Fig.4A). The screening results of differential lipid molecules exhibited 38 upregulated and 45 downregulated (Fig.4B). Consistently, depression of C18:1 and C22:0 ceramide was detected upon YTHDF2 deletion. Among them, ACER2 was downregulated upon YTHDF2 knockout, and positively linked to YTHDF2 expression (Fig.4C).
Given that YTHDF2 is one of the m 6A binding proteins, we explored the global m 6A levels in DLBCL cells. Lower global m 6A level was showed in sgYTHDF2 DLBCL cells (Fig.4D). We primarily investigated the ACER2 mRNA sequence and discovered that 10 sequences were matched with the m 6A consensus sequence, 5'-RRACH-3', in the 3'-UTR. The luciferase activity of wild-type ACER2-fused reporter was obviously declinable in sgYTHDF2 cells, contrary to a remarkable augmentation in YTHDF2 overexpressed cells, whereas this impact was eliminated with the mutant ACER2-fused reporter. Moreover, YTHDF2 deletion inhibited ACER2 protein expression, which could be rescued by YTHDF2 elevation (Fig.4E).
Conclusions: Our present study provides in vitro and in vivo pre-clinical evidence for the significance of YTHDF2 in lymphomagenesis and highlights the regulatory mechanism of YTHDF2 on ACER2-ceramide metabolic axis in DLBCL. Further investigations on the specific inhibitors of YTHDF2 in DLBCL will outline a promising therapeutic option in DLBCL therapy.
No relevant conflicts of interest to declare.
